伟德betvlctor1946源于英国
首页
伟德概况
学院简介
现任领导
机构设置
师资队伍
教师名录
人才称号
教育教学
人才培养
教学动态
创新创业
质量工程
科学研究
科研动态
学术动态
科技政策
伟德国际
学工动态
团学工作
美育工作
美育动态
美育工程
党群工作
组织机构
党建动态
工会工作
下载中心
首页
伟德概况
学院简介
现任领导
机构设置
师资队伍
教师名录
人才称号
教育教学
教师名录
人才称号
教育教学
人才培养
教学动态
创新创业
质量工程
科学研究
科研动态
学术动态
科技政策
伟德国际
学工动态
团学工作
美育工作
美育动态
美育工程
党群工作
组织机构
党建动态
工会工作
下载中心
通知公告
当前位置:
首页
>>
通知公告
>>
正文
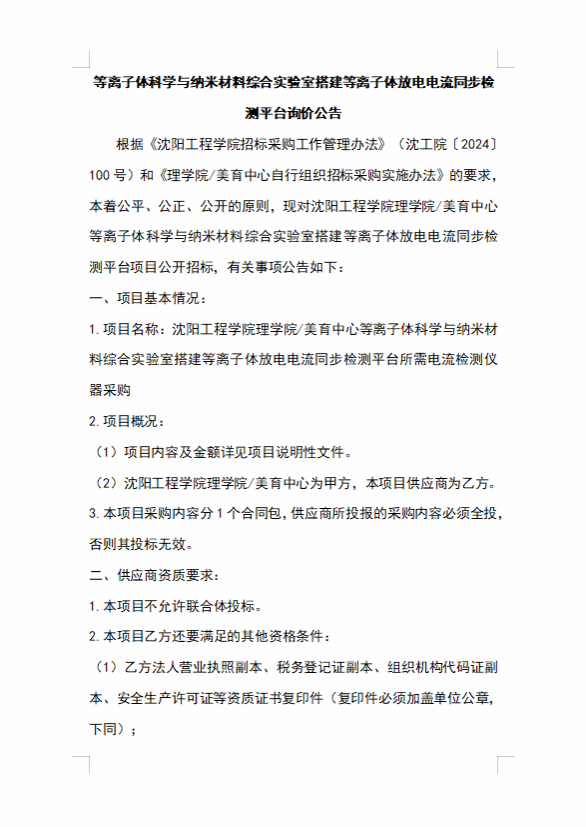
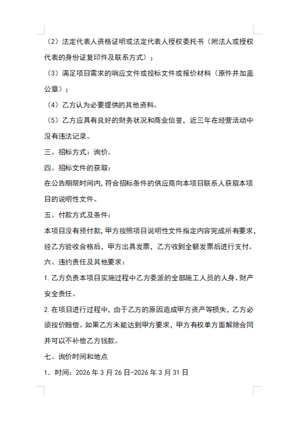
等离子体科学与纳米材料综合实验室搭建等离子体放电电流同步检测平台询价公告
来源:
时间:2026-03-26
上一篇:伟德betvlctor1946源于英国、校团委联合征集辽宁省第八届大学生艺术展演参赛作品
下一篇:教育厅:2026年大中小学艺术展演活动计划通知